Estructura de desglose del trabajo
Según la Guía del PMBOK, una estructura de desglose del trabajo es una “descomposición jerárquica orientada a la entrega del trabajo que debe ejecutar el equipo del proyecto”.
En pocas palabras, una estructura de desglose del trabajo es un desglose visual y jerárquico de un proyecto en componentes más pequeños.
Es la base de la planificación de tu proyecto. Te ayuda a identificar todos los componentes del proyecto para encontrar el costo del proyecto y desarrollar el cronograma con precisión. Integra el alcance del proyecto, el cronograma y la línea base de costos y asegura que todos los planes del proyecto estén alineados.
Una Estructura de Desglose del Trabajo puede tener dos o tres niveles de detalles; sin embargo, los proyectos complejos pueden tener más niveles según sea necesario.
Tipos de estructura de desglose del trabajo
Los siguientes dos tipos de EDT son los más populares en la gestión de proyectos:
- EDT basado en entregables
- EDT basado en fases
Estructura de desglose del trabajo basada en entregables
Una EDT basada en entregables desglosa el proyecto en función de entregables, como producto, servicio o resultados.
A continuación, se ofrece un ejemplo de EDT basado en entregables:
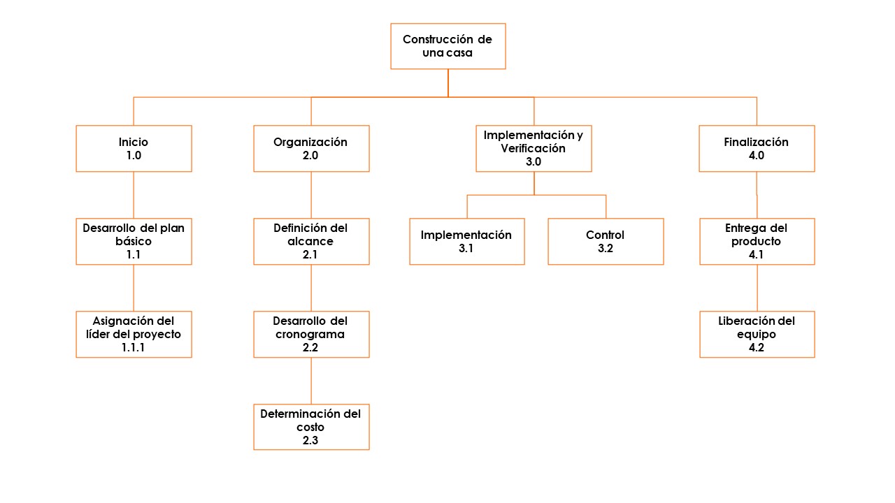
Estructura de desglose del trabajo por fases
Muchas veces, los proyectos se dividen en fases para una mejor gestión. En tales casos, la Estructura de Desglose del Trabajo se basará en fases.
Aquí, el entregable final permanece en la parte superior, y el nivel inferior muestra cinco fases de gestión del proyecto: inicio, planificación, ejecución, seguimiento y control y cierre.
A continuación, se ofrece un ejemplo de EDT basado en fases:
Aparte de estos dos tipos de EDT, también puede encontrar las siguientes EDT poco comunes:
EDT orientado al sustantivo: esto también se conoce como estructura de desglose de productos y divide el proyecto en términos de un componente de producto.
EDT orientado al verbo: Este es un EDT orientado a tareas y define los entregables en términos de acciones tomadas para desarrollar el entregable.
EDT por fases de tiempo: esta estructura de EDT se utiliza para proyectos con una duración más larga. Aquí, divide el proyecto en fases y adopta un enfoque de onda continua que ayuda a desarrollar planes para la fase a corto plazo en detalle.
Algunas otras EDT menos comunes son:
- Tipo Geográfico
- Desglose de los costos
- Tipo de centro de beneficio
Elementos de la EDT
Una EDT consta de:
- Paquetes de trabajo
- Paquetes de planificación
- Cuentas de control
Paquetes de trabajo: estos son los elementos de nivel más bajo de cada rama de la EDT. Los paquetes de trabajo incluyen detalles sobre el propietario del entregable, las duraciones, los hitos, los recursos, los riesgos, etc.
Paquetes de planificación: un paquete de planificación es una forma diferente de un paquete de trabajo. Una vez aprobado el plan de gestión del proyecto, se define su alcance y los Paquetes de planificación proporcionan el alcance completo. Con estos detalles, los paquetes de planificación se convierten en paquetes de trabajo.
Cuentas de control: las cuentas de control te permiten recopilar, analizar e informar datos de elementos dentro de la estructura de desglose del trabajo para ayudar en la elaboración de informes y seguimiento.
Todos los elementos EDT deben tener los siguientes cuatro elementos:
- El alcance del trabajo, incluidos los entregables.
- Las fechas de inicio y finalización y la duración.
- El presupuesto.
- El nombre del responsable.
Cómo desarrollar una estructura de desglose del trabajo
Una estructura de desglose del trabajo incluye el trabajo completo del proyecto. El desarrollo de una EDT es un proceso iterativo y se repite cuando hay nueva información disponible o cuando cambia el alcance.
Los siguientes son pasos clave necesarios para desarrollar la estructura de desglose del trabajo:
# 1. Recopila toda la información y los datos
Debes comprender el alcance del trabajo y los requisitos de las partes interesadas del proyecto. Este es un paso vital, y aquí harás referencia a la carta del proyecto, los documentos del contrato, el plan del proyecto, etc.
Asegúrate de recopilar toda la información y los datos del proyecto, ya que tu EDT estará incompleta si pierdes alguna información.
# 2. Definir el tipo de EDT, niveles y elementos
Después de aclarar el alcance del trabajo, decide el tipo de EDT que crearás y luego identifica los principales entregables de tu proyecto.
Define los niveles de la EDT. La EDT tiene dos o tres niveles, pero los proyectos más grandes pueden tener más niveles dependiendo de los requisitos.
Asegúrate de capturar el 100% del alcance, y cada nivel debe cubrir el alcance completo del trabajo.
# 3. Descomponer los elementos PEP
Determina el paquete de trabajo que es el más bajo en la jerarquía de tu EDT. El paquete de trabajo debe ser definible, independiente, estimable, manejable, integrable y medible. Utiliza sustantivos o adjetivos para describir cada paquete de trabajo.
Decide si la EDT se basará en resultados o en fases.
Descompón el alcance del proyecto en un entregable de nivel 1. Asegúrate de que todos los elementos EDT sean únicos. Luego, descompón los elementos del nivel 1 en el nivel 2 y el nivel 3, asegurándote de que todos las subelementos sean únicos y tengan un identificador único.
Detente cuando crees que no puede seguir adelante. Los elementos en el nivel más bajo de la EDT se conocen como paquetes de trabajo.
Ahora tienes tu estructura de desglose del trabajo.
No debe haber una superposición en el alcance de dos elementos PEP diferentes en el mismo nivel. Si existe alguna ambigüedad en los nombres, debes aclararlo en el Diccionario EDT.
# 4. Crear diccionario EDT
Una EDT está incompleta sin un diccionario EDT.
Debes crear un diccionario EDT junto con el EDT, ya que describe y define el alcance de cada elemento EDT. Le ayuda a comprender mejor el equipo del proyecto y el paquete de trabajo.
Un diccionario EDT puede tener los siguientes detalles: nombre del paquete de trabajo, riesgo , supuestos y restricciones , ID del paquete de trabajo, descripción del paquete de trabajo, nombre del miembro del equipo asignado, costo estimado, duración, fecha de vencimiento, etc.
# 5. Desarrollar el cronograma del proyecto
Para desarrollar el cronograma de su proyecto, dividirás los paquetes de trabajo en actividades y desarrollarás cronogramas. La programación puede basarse en un diagrama de Gantt o diagramas de red , como el método de ruta crítica , PERT o el método de cadena crítica .
Regla del 100% en EDT
Este es el principio de EDT más importante y dice que EDT debe incluir el 100% del trabajo del proyecto y capturar todos los entregables internos, externos y provisionales. Esta regla se aplica a todos los niveles de EDT, lo que significa que la suma del trabajo en el nivel inferior debe ser igual al 100% del trabajo representado por el nivel superior.
Esta regla también se aplica a un nivel de actividad. El trabajo representado por actividades en un paquete de trabajo debe ser igual al trabajo representado por el paquete de trabajo.
Usos de la estructura de desglose del trabajo
Una EDT divide el alcance del proyecto en componentes manejables para que sea más fácil planificar, administrar y entregar.
EDT es muy útil en la gestión de proyectos. Es una herramienta de planificación y aclara el alcance del trabajo. Le ayuda a encontrar los costos del proyecto, desarrollar cronogramas y monitorear y controlar el trabajo del proyecto.
Importancia de la estructura de desglose del trabajo
EDT tiene una gran importancia en la gestión de proyectos. Proporciona claridad en el alcance del trabajo; puede identificar todas las actividades del proyecto fácilmente, ver las dependencias entre las tareas del proyecto , evitar el trabajo duplicado, determinar la duración de la tarea y calcular el presupuesto para cada paquete de trabajo.
Una estructura de desglose del trabajo sólida lo ayuda a evitar muchos problemas, como el deslizamiento del alcance, el chapado en oro , los costos excesivos y las demoras en el cronograma.
Un EDT le proporciona un control total sobre su proyecto.
Ventajas de EDT
EDT tiene muchos beneficios en la gestión de proyectos:
- EDT es la base de su estimación de costos de programación. Conocerás todos los entregables del proyecto y las dependencias de la gestión del proyecto.
- Dado que todos los paquetes de trabajo en EDT son independientes, puedes asignar cada paquete de trabajo a diferentes miembros del equipo. Esto aumenta la responsabilidad y la rendición de cuentas.
- Evitará la duplicación de tareas y la filtración del alcance, ya que aclara el alcance del trabajo. Habrá menos disputas y el flujo de trabajo será fluido.
Desventajas de la Estructura de Desglose del Trabajo
Aunque EDT tiene muchas ventajas, también tiene algunas desventajas.
- Algunas personas pueden tener dificultades para desarrollar una estructura de desglose del trabajo basada en jerarquías, que es una tarea adicional para ellos.
- El desarrollo de EDT requiere experiencia y tiempo. Si los miembros del equipo no tienen experiencia ni habilidad, la EDT puede ignorar algún alcance de trabajo.
- Para desarrollar una EDT, necesitas tener un alcance de trabajo completo y detallado. En muchos casos, no tienes estos detalles al comienzo del proyecto, por lo que desarrollar la EDT no es fácil.
- Para proyectos más grandes, si EDT no está bien controlado, el alcance del trabajo se puede duplicar.
- Después de desarrollar el cronograma del proyecto, el énfasis cambia al cronograma y, a menudo, la EDT no se actualiza.
Mejores prácticas de estructura de desglose del trabajo
- Asegúrate de que cada nivel de EDT represente el 100% del alcance del trabajo. Esta regla se conoce como la regla del 100%. Todo el trabajo a nivel de niño debe ser igual al 100% del trabajo a nivel de padre.
- Asegúrate de que todos los elementos en EDT sean mutuamente excluyentes. No hay dos elementos que compartan el alcance del trabajo.
- No profundices demasiado. Por lo general, dos o tres niveles de descomposición son suficientes y, para proyectos más grandes, puede ser más que eso. Sin embargo, si profundiza, será complejo y confuso.
Ejemplo de estructura de desglose del trabajo
Una EDT puede tener cualquier forma. No es necesariamente solo en forma de gráfico; puede estar en vista gráfica, Excel y tabular. Puede seleccionar la EDT según los requisitos de su proyecto.
A continuación, se ofrecen algunos ejemplos de estructura de desglose del trabajo.
Diagrama de flujo de EDT: este es el ejemplo de EDT más común. Aquí dibuja un diagrama jerárquico de EDT.
Hoja de Excel EDT: aquí, diseña su EDT en una hoja de cálculo utilizando columnas y filas.
Diagrama de Gantt de EDT: esta es otra estructura de EDT de uso común.
Lista PEP: aquí, crea una lista de su elemento PEP en un archivo de Word. Esta estructura EDT es fácil de crear.
Características de una estructura de desglose del trabajo
Una EDT tiene las siguientes características:
- Es una estructura jerárquica basada en la entrega o en fases del alcance completo del trabajo.
- Contiene el 100% del alcance del trabajo.
- Comunica el alcance del trabajo a las partes interesadas del proyecto.
- Puede ser gráfico, tabular o en forma de lista.
- Tiene al menos dos niveles de detalle.
- Es un sistema de numeración que se utiliza para identificar elementos y paquetes de trabajo.
Estructura de desglose del trabajo frente al cronograma del proyecto
Muchos principiantes confunden EDT con cronogramas de proyectos. Tenga en cuenta que ambos son diferentes y tienen diferentes propósitos.
Una estructura de desglose del trabajo aclara el alcance y le proporciona la parte “qué” del proyecto. Sabrá exactamente lo que necesita completar para terminar el proyecto.
Por otro lado, el cronograma del proyecto le proporcionará las actividades detalladas que debe realizar para completar el proyecto. Puede ver todas las actividades, su duración, hitos, ruta crítica, etc.
EDT es la base del cronograma del proyecto, ya que proporciona paquetes de trabajo, y a partir de estos paquetes de trabajo, usted encuentra actividades del proyecto y aplica recursos, duración y relaciones, construye un diagrama de red y luego desarrolla el cronograma del proyecto.
En conclusión…
Una estructura de desglose del trabajo es uno de los primeros documentos que creas después de hacer el estatuto del proyecto. Después de crear la EDT, desarrolla el cronograma de su proyecto.
EDT ayuda a desarrollar horarios; proporciona todo el trabajo necesario para completar el proyecto en un formato ordenado.
Puede visualizar el trabajo del proyecto, estimar el costo y la duración y asignar recursos. Puede ver las interdependencias entre las tareas del proyecto.
Referencias:
- PMBOK 6ta. Edición.
- Estandar de Competencia EC0935 «Gestión del trabajo por proyectos» del CONOCER
- Fahad Usmani en PM Study Circle.



Gracias por la información es muy importante